首年招生595人!佛山開展“中高企長學制”試點

【來源:佛山政府網】

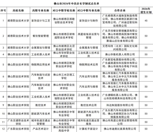
2026年,佛山正式開展中高企協同長學制人才培養試點。經省教育廳批複同意,佛山10所中職學校攜手4所高等院校、20家企業共同開設12個中高企長學制培養專業。2026年總招生計劃為595人,將安排在中考第三批次第一層次面向全市應屆初中生招生。

首年招生595人!佛山開展“中高企長學制”試點 -

佛山市華材職業技術學校工業機器人技術應用專業學生在進行實操訓練。

此次試點的專業涵蓋 裝備製造、交通運輸、電子信息、文旅服務、創意設計 等方向,緊密貼合佛山製造業與服務業協同發展需求。

首年招生595人!佛山開展“中高企長學制”試點 -

“中高企長學制”是由中職、高職、企業共同參與實施的五年一體化貫通培養模式。三方根據企業人才需求和崗位能力要求,深度參與試點專業的育人各環節,共同研製一體化人才培養方案、專業教學標準和課程體系,暢通技能學習和就業通道,所培養的學生具備更強的崗位適應能力和就業競爭力。

來源丨佛山市招生辦公室、“佛山招考”微信公眾號

聲明:此文版權歸原作者所有,若有來源錯誤或者侵犯您的合法權益,您可通過郵箱與我們取得聯繫,我們將及時進行處理。郵箱地址:[email protected]

分享你的喜愛