市值蒸發2000億元後,“中藥茅”片仔癀控股股東首啟3億至5億元增持 | 大魚財經

市值蒸發2000億元後,“中藥茅”片仔癀控股股東首啟3億至5億元增持 | 大魚財經 -

在市值較最高點縮水超2000億元、經營業績遭遇20年來首次前三季度營收凈利雙降後,“中藥茅”片仔癀(600436.sh)迎來了上市以來控股股東的首次增持。

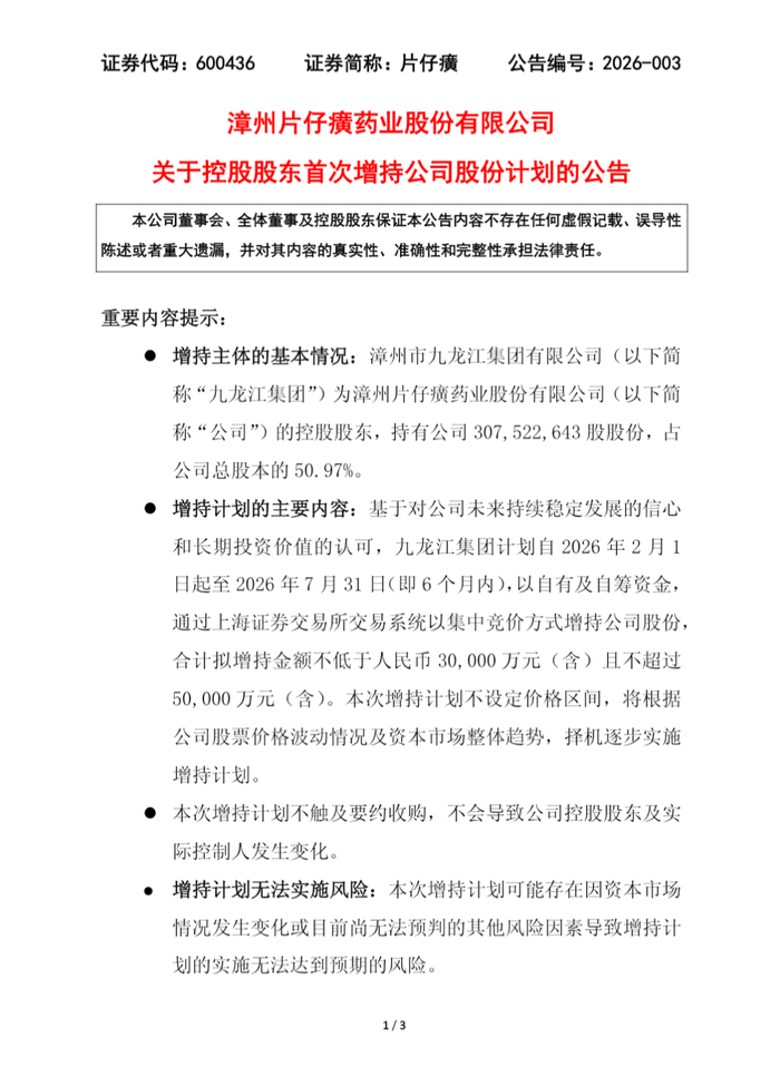
1月27日晚間,公司公告顯示,控股股東漳州市九龍江集團計劃自2026年2月1日起至7月31日,以自有及自籌資金增持公司股份,金額不低於3億元且不超過5億元,增持不設價格區間,完成後12個月內不減持 。

市值蒸發2000億元後,“中藥茅”片仔癀控股股東首啟3億至5億元增持 | 大魚財經 -

九龍江集團是持有片仔癀50.97%股份的控股股東,至於此次增持,公告表示是“基於對公司未來持續穩定發展的信心和長期投資價值的認可”。

近期,片仔癀確實宣布多款產品研發取得進展。用片仔癀自己的說法,近年來,其持續加大新葯研發投入,科學布局了一批中藥和化葯創新葯研發管線。近期,已有多個創新葯項目取得“重要里程碑進展”。

不過,目前片仔癀仍面臨著多重困境。經營業績方面,片仔癀2025年前三季度營業總收入74.42億元,同比下降11.93% ;當期歸母凈利潤同比下降20.74%,為21.29億元;扣非歸母凈利潤18.91億元,更是同比大幅下降30.38%。

值得一提的是,這是2006年以來的其首次出現前三季度三項指標均下降的情況 。此外,綜合毛利率也同比下降6.51%至38.93%。

更為嚴峻的是庫存壓力。數據顯示,截至2025年9月底,片仔癀存貨規模達61.60億元,較上年同期增長34.91%。占前三季度營收的82.77% 。再換個角度對比,去年三季度末的存貨規模甚至超過上半年營收近10億元。

經營困境直接反映在資本市場表現上。截至增持公告發布當天,片仔癀股價報收157.50元/股,將時間線拉長,其股價近三個月下跌10.06%,近一年跌幅達21.43%,近五年更是累計下跌44.57%。

從歷史巔峰來看,2021年7月片仔癀股價曾觸及491.88元/股,對應市值約2960億元,而公告當日總市值僅為950.22億元,四年多時間蒸發約2009.78億元,“中藥茅”的成色逐漸褪色。

市值蒸發2000億元後,“中藥茅”片仔癀控股股東首啟3億至5億元增持 | 大魚財經 -

此次控股股東增持行為,被市場解讀為控股股東對公司長期價值的背書。但在多重困境下,此次增持能否持續帶動市場對其價值的重估,仍待觀察。1月28日開盤後,片仔癀高開低走,午間收盤時報收157.21元,總市值進一步縮水至948.47億元。

有投資者認為,此次控股股東3億至5億元的增持計劃,相當於當前市值的0.32%至0.53%,規模有限,雖傳遞出積極信號,但想要實現股價的持續回升,仍需基本面的實質性改善,具體包括去庫存成效、產品銷量回升以及創新業務落地等。

市值蒸發2000億元後,“中藥茅”片仔癀控股股東首啟3億至5億元增持 | 大魚財經 -

記者:張博 編輯:楊子夢 校對:楊荷放

分享你的喜愛