會員服務開通容易退訂難,APP自動續費將迎強監管

轉自:北京日報客戶端

“試用時明確說明提前兩天提醒,結果一周後沒有任何提醒就扣費數百元”“開通會員一鍵操作,取消卻要闖‘迷宮’”……新年伊始,各大App的訂閱優惠紛至沓來,然而,諸多“免費試用”“首月低價”的營銷背後,自動續費的“陷阱”卻讓不少消費者頻頻中招。

北京日報客戶端記者獲悉,隨着《互聯網平台價格行為規則》今年4月10日正式實施,App自動續費將迎來強監管。根據新規,互聯網平台經營者、平台內經營者採取自動續期、自動扣款方式收費的,每次扣款應當提前將扣款時間、金額、取消途徑以顯著方式提醒並通知消費者,允許消費者隨時取消。

自動續費陷阱多 靜默扣費沒商量

“沒提前通知,突然就被扣走588元會員年費。”童女士向記者展示外語學習平台多鄰國的扣費通知。2025年12月20日她試用該軟件的7天免費會員體驗活動,當時這款App承諾“會在免費體驗結束前2天提醒”以及“可隨時取消,無任何費用”。12月21日,童女士收到多鄰國短信提醒稱“27日將自動續費”,但之後直至扣費她再也沒有收到任何提醒。“明明說好提前兩天提醒,為什麼不通知就扣款?”童女士不解。

會員服務開通容易退訂難,APP自動續費將迎強監管 -

消費者扣費截圖

記者登錄多鄰國發現,這款軟件以“提前提醒”以及“可隨時取消,無任何費用”為噱頭宣傳7天免費體驗,但在確認訂閱套餐頁面卻用不起眼的小字提醒“如不想續訂,請在試用結束前至少24小時取消訂閱”,這一限制和該軟件宣傳的“隨時取消”相矛盾。

會員服務開通容易退訂難,APP自動續費將迎強監管 -

該軟件承諾“提前提醒”並“隨時取消”。

會員服務開通容易退訂難,APP自動續費將迎強監管 -

訂閱頁面用小字標註取消訂閱的時間限制。

這樣的遭遇並非個例。北京市民婁女士2024年11月開通QQ音樂超級會員,首月扣費12元,後來婁女士忘記取消訂閱,期間也並未收到任何續費提醒,想起來一看才發現已經被“悄悄”扣費一年之久,最新的扣費記錄就在近日,每月的訂閱價格也從12元上漲到28元。婁女士翻閱扣款記錄發現,手機里“悄悄”扣費的還有美圖秀秀和夸克網盤兩款應用。

會員服務開通容易退訂難,APP自動續費將迎強監管 -

婁女士手機里的訂閱記錄

會員服務開通容易退訂難,APP自動續費將迎強監管 -

在某第三方投訴平台,“自動續費”相關投訴量已超21萬條,投訴內容高度集中在平台未提前通知即扣費、僅通過站內消息等隱蔽方式提醒、扣費後拒絕退款等問題。從視頻軟件、網盤工具到學習應用,自動續費從一項便利服務,異化為捆綁用戶的“隱形鎖鏈”。

會員服務試用易 退訂退費闖關難

“訂閱套餐很容易,但退費卻非常麻煩!”李女士在被多鄰國扣除588元的會員年費後,反覆和Apple客服以及多鄰國客服溝通,但並未得到解決。多鄰國官方客服對李女士表示:“Apple用戶訂閱後,收款方和開票方均為蘋果公司,相關費用先進入到蘋果公司賬戶,App無法處理退款。”而Apple官方客服則回應李女士“不符合退款條件,需要多鄰國撤銷訂單才能退款”,這種互相推諉“踢皮球”的情況讓李女士無奈。

消費者想要取消訂閱也要經歷層層阻礙,記者對多款熱門App進行實測發現,即使熟悉相關操作,平均需要5步以上才能完成取消,許多服務的解約需要在App內部進行。不少消費者反映,在關閉操作的最終確認頁面,平台會將“確認取消”按鈕設計得不顯眼,或者用醒目按鈕和各類消費券等福利進行“挽留”,誘導消費者誤點而取消失敗。

在多數情況下,消費者為確保不被強制扣款,還需調整手機設置。

以QQ音樂、美圖秀秀等大部分App為例,通過蘋果系統訂閱的消費者需要進入手機設置中的“Apple ID”,點擊“訂閱”,找到對應的App取消訂閱;而通過支付寶渠道訂閱的消費者,則需要打開“支付寶”,在“支付設置”中選擇“免密支付/自動扣費”,找到對應App關閉服務;通過微信渠道訂閱的消費者,則需要進入“微信”個人頁面,點擊“服務”進入“錢包”,並找到下方小字“支付設置”點擊進入,找到“自動續費”並取消相關App的自動扣費。

多方協同整治 規範自動續費和免密支付

面對這一頑疾,監管利劍已然出鞘。2026年1月初,工業和信息化部通報了年初第一批存在侵害用戶權益行為的22款應用,其中“強制自動續費”被列為需要整治的問題。國家發展改革委、市場監管總局、國家網信辦聯合發布的《互聯網平台價格行為規則》將於2026年4月10日正式實施,其中明確表示將規範自動續期、自動扣款等服務,以保護消費者知情權和選擇。

行業組織也在推動變革,中國支付清算協會倡議規範“免密支付”,杜絕默認開通行為,充分保證用戶開通“免密支付”業務的選擇權和知情權,審慎為老年人開通“免密支付”功能,並倡導支付服務主體在顯著位置提供“免密支付”一鍵取消功能。

北京嘉濰律師事務所合伙人趙佔領表示,《消費者權益保護法實施條例》和《網絡交易監督管理辦法》中明確規定,經營者採取自動續費方式提供服務的,應當在自動續費日期前5日,以顯著方式提醒消費者,並為消費者提供顯著、簡便的隨時取消或變更的途徑。

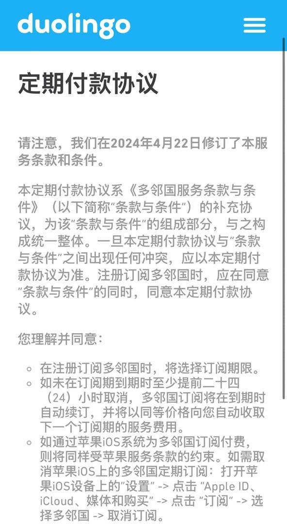
事實上,目前大多數App將取消方式“深藏”在冗長的會員協議中,並以不顯眼的小字標註,消費者極難察覺。

會員服務開通容易退訂難,APP自動續費將迎強監管 -

取消方式藏在協議中,需要點擊進入跳轉頁面才能看到。

會員服務開通容易退訂難,APP自動續費將迎強監管 -

取消步驟藏在冗長的協議中,很難發現。

趙佔領表示,不提醒或者不顯著提醒都是對消費者權利的侵犯,退訂障礙也構成了對消費者自主選擇權的不合理限制。

北京市京師律師事務所合伙人、律師李寶蓮提醒消費者,在退費維權時務必保留未收到顯著提醒等記錄作為維權證據,及時聯繫平台發送書面退款申請。如果與平台溝通無果,可進一步向監管部門投訴,提交完整證據鏈。如果遇到惡意扣費或金額巨大,可通過法律訴訟這一手段維權,要求賠償損失。

來源:北京日報客戶端

分享你的喜愛